Pulse sobre la imagen que corresponda para acceder a la calculadora requerida.
Indice de calculadoras:
- Ancho mínimo de pistas en Circuitos Impresos PCB (Norma IPC-2221)
- Código Colores Resistencias.
- Código Colores Condensadores.
- Divisor Resistivo de Tensión.
- Divisor Resistivo de Intensidad.
- Frecuencia de Resonancia de Circuito LC.
- Filtro Pasa Bajo para Señales PWM.
- Inductancia de Bobina con núcleo de Aire.
- Inductancia de Bobina con núcleo Toroidal.
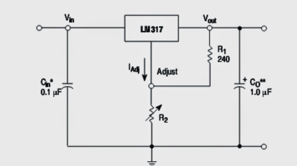
- Resistencias de ajuste de voltaje de salida de integrados LM317, LM338 y similares, utilizados en Fuentes de Alimentación sencillas.
- Transistor BJT como Interruptor.
- Tiempos de Integrado 555 como Monoestable (Temporizador) y como Astable (Oscilador)
- Valores de Resistencias para LEDs.
- Valores Comerciales Normalizados de Resistencias.















